반응형
SQL과 NoSQL 그리고 Time Series Database의 특징 및 주요 차이점
SQL과 NoSQL 그리고 Time Series Database는 데이터베이스 관리 시스템(DBMS)의 주요 카테고리 중 하나입니다.
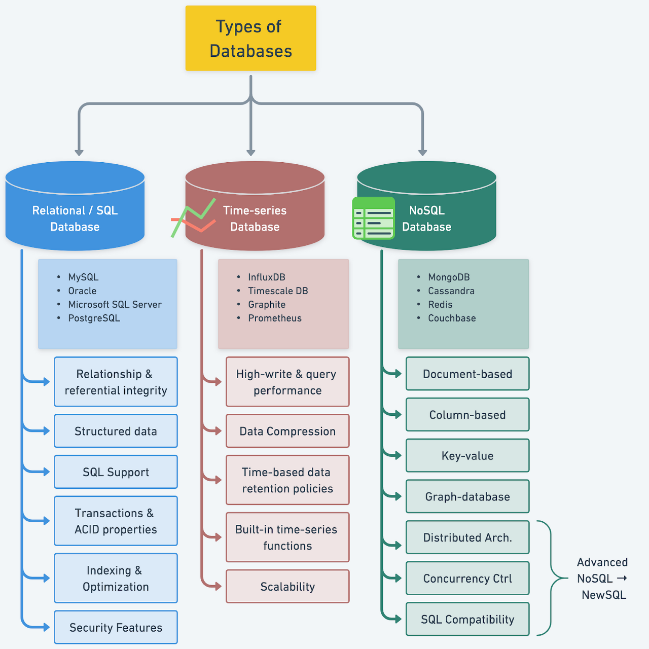
SQL(Structured Query Language) 데이터베이스
- 데이터 모델 : SQL 데이터베이스는 정형 데이터를 저장하는 데 사용됩니다. 데이터는 테이블 형식으로 구조화되고, 스키마(데이터의 구조)를 가집니다.
- 특징
- ACID(원자성, 일관성, 고립성, 지속성) 트랜잭션을 지원하여 데이터 일관성과 안전성을 보장합니다.
- 스키마 기반 모델로 데이터 무결성을 강화하고 복잡한 쿼리를 실행할 수 있습니다.
- 대표적인 SQL 데이터베이스는 MySQL, PostgreSQL, Oracle, SQL Server 등이 있습니다.
- 사용 사례: 비즈니스 응용 프로그램, 전통적인 관계형 데이터베이스 시스템, 데이터 분석 등에 사용됩니다.
NoSQL(Not Only SQL) 데이터베이스
- 데이터 모델: NoSQL 데이터베이스는 다양한 데이터 모델을 지원합니다. 이는 정형, 반정형 및 비정형 데이터 모두 포함합니다.
- 특징
- NoSQL은 스키마리스(데이터 모델이 유연)이거나 스키마를 자유롭게 변경할 수 있어 다양한 데이터 형태를 다룰 수 있습니다.
- 분산 데이터베이스로 확장성을 강화하며 대용량 데이터 처리에 적합합니다.
- 다양한 NoSQL 데이터베이스 유형, 예를 들면 키-값 저장소, 문서 저장소, 그래프 데이터베이스, 열 지향 데이터베이스 등이 있습니다.
- 사용 사례: 웹 애플리케이션, 대규모 데이터 저장, 빠른 읽기 및 쓰기 요구 사항, 유연한 데이터 모델링이 필요한 경우에 사용됩니다.
시계열 데이터베이스(Time Series Database)
- 데이터 모델: 시계열 데이터베이스는 시간 순서로 정렬된 데이터를 저장하고 쿼리하는 데 특화된 데이터 모델을 가집니다.
- 특징
- 시계열 데이터베이스는 시계열 데이터를 효과적으로 저장하고 조회하기 위해 최적화되었습니다.
- 시계열 데이터는 센서 데이터, 로그 데이터, IoT 데이터, 서비스 모니터링 데이터 등과 같이 시간과 함께 변하는 데이터 형을 다루는 데 사용됩니다.
- 오픈 소스와 상용 시계열 데이터베이스가 있으며, 예를 들어 InfluxDB, TimescaleDB 등이 있습니다.
- 사용 사례: IoT 장치 모니터링, 실시간 분석, 로그 분석, 성능 모니터링 및 이상 탐지와 같은 시계열 데이터 분석에 사용됩니다.
728x90
SQL, NoSQL, 시계열 데이터베이스의 주요 차이점
| 특징 | SQL 데이터베이스 | NoSQL 데이터베이스 | 시계열 데이터베이스 |
| 데이터 모델 | 관계형 데이터 모델 | 다양한 데이터 모델 | 시계열 데이터 모델 |
| 데이터 유형 | 구조화된 데이터 | 비정형 데이터 | 시계열 데이터 |
| 용도 | 구조화된 데이터 저장 및 관리 | 비정형 데이터 저장 및 관리 | 시계열 데이터 저장 및 관리 |

참고URL
- ByteByteGo Newsletter : Understanding Database Types
728x90
반응형
'용어정리' 카테고리의 다른 글
| File system, Raw Device 및 ASM(Automatic Storage Management) 고유한 특징과 장점 (0) | 2023.10.28 |
|---|---|
| IDS와 IPS의 정의, 개념, 차이점 및 구성 방법 (0) | 2023.10.27 |
| Redis, Memcached, Kafka, Elasticsearch, RabbitMQ, MongoDB의 특징과 주요 차이점 (0) | 2023.10.25 |
| 데이터 백업 및 복구 솔루션(테이프 라이브러리) (0) | 2023.10.25 |
| 데이터 백업 및 복구 솔루션(백업 솔루션) (0) | 2023.10.25 |